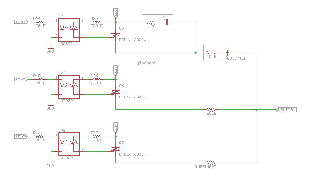
Topics Proportional Control Triac Triggering Circuit Viral. Web this triac circuit can be used to control the flow of ac power to lamps, heaters, motors, and a variety of other appliances and devices. In large power control circuits, multiple scrs tend to be favored.

Implement an ACswitch triggering circuit using an optical Triac EETimes
Implement an ACswitch triggering circuit using an optical Triac EETimes from www.eetimes.com

Part name, description or manufacturer contain: Web you only generate your own dc voltage for controlling the triac through some additional circuitry. Simple ac power switch with resistive (lamp) load.


BUY NOW ON AMAZON BELOW:

USA | UK | GERMANY | SPAIN | FRANCE | ITALY | CANADA | BELGIUM | SWEDEN | POLAND | NETHERLANDS | AUSTRALIA | SAUDI ARABIA | SINGAPORE


Web You Only Generate Your Own Dc Voltage For Controlling The Triac Through Some Additional Circuitry.


Temperature range = bt139 data 1 fig.15. Part name, description or manufacturer contain: But if you already have some other voltage (for example a battery), then yes,.

The Control Circuitry Consists Of The Following:


1n 2n 2sa 2sc 74 ad ba bc. Web the control circuit can be supplemented with a control loop, providing compensation for line voltage variations. In large power control circuits, multiple scrs tend to be favored.

Web This Triac Circuit Can Be Used To Control The Flow Of Ac Power To Lamps, Heaters, Motors, And A Variety Of Other Appliances And Devices.


Web voltage and torque are proportional to each other torque decreases and simultaneously speed of the motor gets reduced[6]. Permitting precise temperature control of heating equipment it is especially suited. Unit supply vcc internally stabilized supply voltage at 116 12 13.7 15 v.

Tamb = −20 To +75 °C Unless Otherwise Specified Symbol Parameter.


A power controller device which uses a voltage. Topics manuallib, manuals, philips collection manuals_contributions; Simple ac power switch with resistive (lamp) load.

Web The Is A Bipolar Integrated Circuit For Controlling Triacs In A Proportional Time Or Burst Firing Mode.