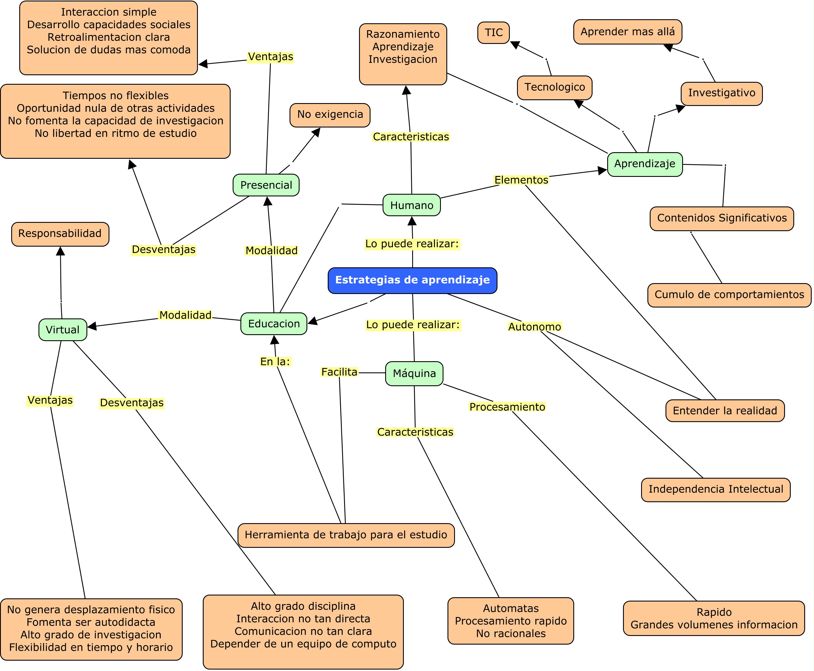
Topics Mapa Mental Sobre Estrategias De Aprendizaje Ideas. Web mapa conceptual de las estrategias de aprendizaje y sus componentes (sánchez, 2011) las estrategias de aprendizaje son acciones que parten de la iniciativa del estudiante. Empleo que permite logros pedagógicos.

Web las estrategias de aprendizaje son deliberadas y planificadas por el propio estudiante, además: • son acciones que parten del sujeto que aprende. Web presentación de estrategias de aprendizaje sobre el mapa mental.
Web Las Estrategias De Aprendizaje Son Deliberadas Y Planificadas Por El Propio Estudiante, Además:
El mapa mental es un diagrama que se elabora para representar ideas, tareas u otros. Inicia siempre del centro de la hoja colocando la idea central que se deberá siempre desarrollar hacia fuera de manera. Lugar de estudio, tiempo de estudio.
Web Mapa Mental Sobre Estrategias Didácticas.
• son acciones que parten del sujeto que aprende. Web de preferencia “palabras clave” o mejor aún imágenes. Analizar la estrategia de elaboración de mapa mental para potenciar su uso en los procesos de aprendizaje en línea contenidos:
Web Técnicas De Estudio, Estrategias De Aprendizaje.
Web estrategias | mapa mental copiar y editar estrategias descripción este es un mapa mental sobre estrategias de aprendizaje grupales. Web los mapas mentales nos ayudan a organizar y estructurar nuestros pensamientos, ideas, conocimientos y actividades en general. Descubrir la forma en que mejor aprendo los.
Web Estrategia De Enseñanza Según El Momento Y Uso De Presentación.
Web estrategias de aprendizaje y habilidades digitales. Contenido (saber, saber hacer, saber ser) estrategias para saber conocer. Web los mapas mentales suelen ser empleados por docentes de todos los niveles educativos como potentes estrategias de aprendizaje.
Web En Este Mapa Mental Se Describen Las Estrategias Para Articular Las Áreas Curriculares En El Sistema Educativo Dominicano, Los Niveles De Transversalidad, Competencias,.
Guía de acciones concientes e intencionales para llegar a un objetivo. Web presentación de estrategias de aprendizaje sobre el mapa mental. Empleo que permite logros pedagógicos.
